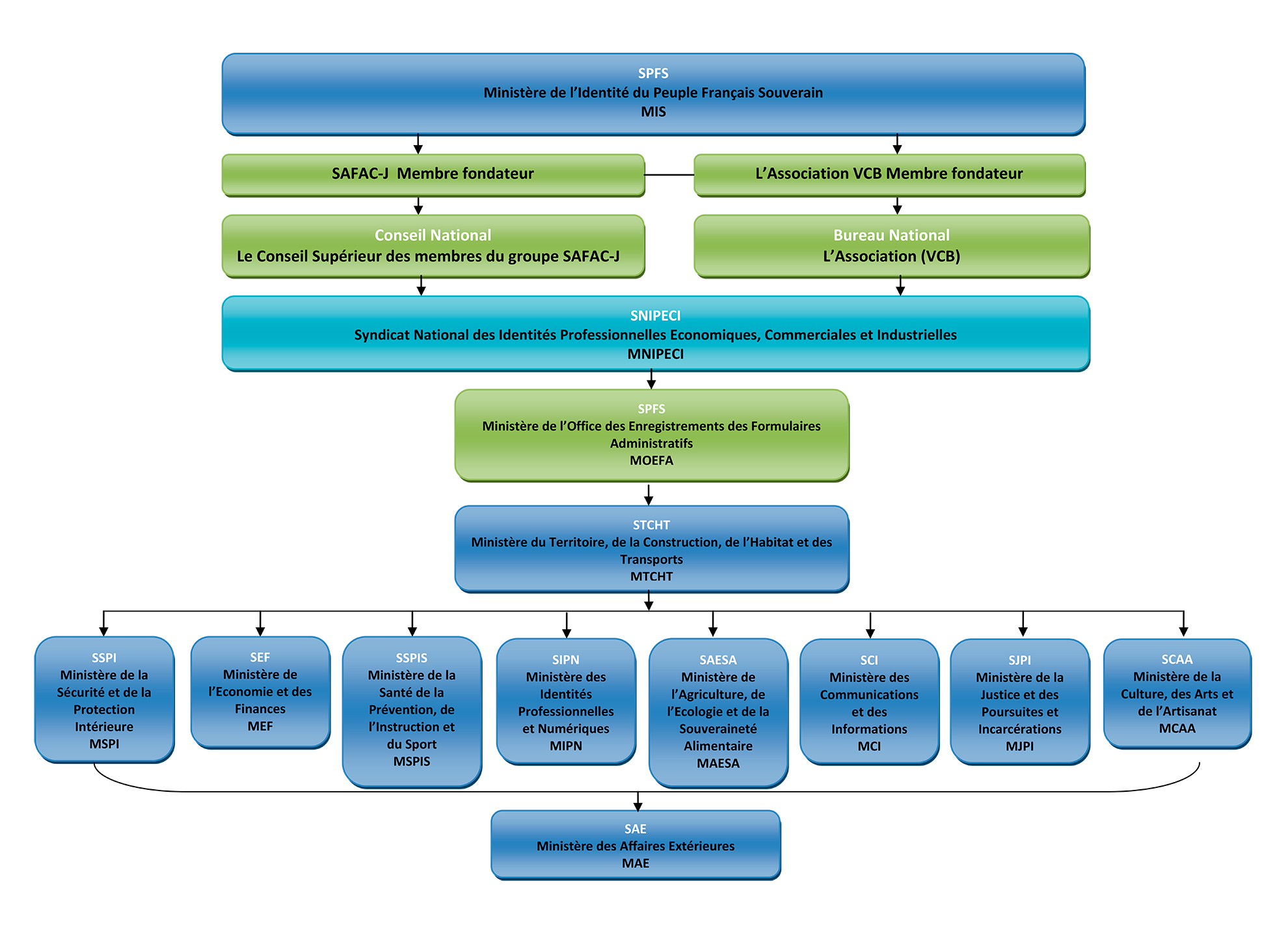
CONFEDERATION INTERNATIONALE VICTIMES DES COLS BLANCS
PRÉAMBULE
La Confédération Internationale des Victimes des Cols Blancs est une organisation internationale indépendante ayant pour mission la protection des droits fondamentaux, la lutte contre la corruption structurelle, la défense des peuples et la reconstruction sociale et économique.
La Confédération Internationale des Victimes des Cols Blancs a pour objet :
1. La défense des droits humains et lutte contre la corruption pour :
− Promouvoir, protéger et défendre les droits humains et les libertés fondamentales ;
− Lutter contre la corruption structurelle, financière, les fraudes administratives, les abus institutionnels et les dérives systémiques.
2. La défense devant les juridictions et chef d’Etat pour :
− Assurer la défense, l’assistance et l’action de soutien, coordination, assistance au animaux, médiations, documentation, plaidoyer de ses membres, des structures syndicales, associatives, unions, populations et peuples devant toute instance (juridictionnelle ou autre), nationale et internationale. Dans la limite des fondamentaux, du droit et de la loi applicable.
3. L’administration civile et protection des peuples conformément à l’article 1 des Pactes internationaux de 1966 afin de :
− Dispositifs d’assistance d’observation de coordination, de soutien, d’alerte de médiation, d’accompagnement civile, sociale, judiciaire et humanitaire destinés à protéger les peuples,
− Garantir leur dignité, leur territoire, leur sécurité, leurs droits fondamentaux et leur auto détermination.
4
La coordination des syndicats, associations et collectifs pour :
Fédérer, structurer, soutenir et coordonner les organisations partenaires engagées dans la justice sociale, la transparence publique et la défense des droits fondamentaux.
6
La protection des patrimoines confiés pour :
Protéger, gérer et sécuriser les patrimoines confiés, matériels ou immatériels, individuels ou collectifs.
7
La reconstruction économique et sociale pour :
Favoriser et encadrer la reconstruction économique, le redressement et la stabilisation économique, sociale et institutionnelle des populations et peuples affectés par la corruption, les crises ou les violations graves de droits.
8. La coopération internationale pour :
Développer des mécanismes d’intégrité, de médiation, d’enquête, d’alerte, de dialogue social et de coopération nationale et internationale.
STRUCTURES MEMBRES ET REPRESENTANT MANDATE
1. Sont reconnues comme structures membres toutes les entités syndicales, associatives ou assimilées adhérant aux présents statuts.
2. Chaque structure membre est constituée d’un minimum de deux (2) personnes, dont un Président et un Trésorier, sauf dispositions particulières prévues pour certaines structures, notamment à caractère international.
3. Les dirigeants, et en particulier le Président, sont reconnus comme représentants et responsables légaux de leur structure.
4. Les règles relatives à l’organisation des structures membres, à la coordination nationale et internationale, ainsi qu’aux mandats et modalités de représentation, sont précisées par le et leur règlement intérieur.
L’ASSEMBLEE
Les membres de ce conseil de supervision de la Confédération Internationale VCB sont nommés par Assemblée constitutive des membres fondateurs
MEMBRES DU CONSEIL DE SUPERVISION
Les membres de ce comité international de la Confédération Internationale VCB sont nommés par Assemblée constitutive des membres fondateurs,
Le Président exécute les décisions de l’Assemblée Générale et s’assure de la gestion quotidienne.
MEMBRES DU COMITE INTERNATIONAL
Elle constitue l’organe suprême de la Confédération Internationale VCB.
Elle se réunit en Assemblée Générale Ordinaire au moins une fois par an et en Assemblée Générale extraordinaire chaque fois que l’intérêt de l’association l’exige.
MEMBRES FONDATEURS
Confédération Internationale
Des Victimes des Cols Blancs (CIVCB)
Sa création repose sur tous les textes internationaux fondant sa légitimité et son action :
La Déclaration Universelle des Droits de l’Homme (DUDH), Les Pactes ONU (PIDCP, PIDESC), l’Article 1 commun affirmant le droit des peuples à disposer d’eux-mêmes, la Convention Européenne des Droits de l’Homme, la Déclaration des Droits de l’Homme et du Citoyen de 1789, les Conventions OIT 87, 98 et 135, la Charte sociale européenne, les Déclarations et Résolutions ONU (1998, 2625, 2007), la Loi Waldeck-Rousseau syndical de 1884, la Loi française association de 1901, les articles 60 à 79 du Code civil suisse, qui constituent le fondement juridique des associations.
Mail : confederationinternationalevcb@gmail.com
Adresse : 1207 Genève, Suisse
Téléphone : +0041779511538



